numpy.random.Generator.geometric#

method

random.Generator.geometric(p, size=None)#

Draw samples from the geometric distribution.

Bernoulli trials are experiments with one of two outcomes: success or failure (an example of such an experiment is flipping a coin). The geometric distribution models the number of trials that must be run in order to achieve success. It is therefore supported on the positive integers, k = 1, 2, ....

The probability mass function of the geometric distribution is

\[f(k) = (1 - p)^{k - 1} p\]

where p is the probability of success of an individual trial.

Parameters:
pfloat or array_like of floats

The probability of success of an individual trial.

sizeint or tuple of ints, optional

Output shape. If the given shape is, e.g., (m, n, k), then m * n * k samples are drawn. If size is None (default), a single value is returned if p is a scalar. Otherwise, np.array(p).size samples are drawn.

Returns:
outndarray or scalar

Drawn samples from the parameterized geometric distribution.

References

[1]

Wikipedia, 「Geometric distribution」, https://en.wikipedia.org/wiki/Geometric_distribution

Examples

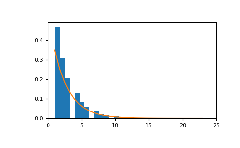
Draw 10,000 values from the geometric distribution, with the probability of an individual success equal to p = 0.35:

>>> p, size = 0.35, 10000
>>> rng = np.random.default_rng()
>>> sample = rng.geometric(p=p, size=size)

What proportion of trials succeeded after a single run?

>>> (sample == 1).sum()/size
0.34889999999999999  # may vary

The geometric distribution with p=0.35 looks as follows:

>>> import matplotlib.pyplot as plt
>>> count, bins, _ = plt.hist(sample, bins=30, density=True)
>>> plt.plot(bins, (1-p)**(bins-1)*p)
>>> plt.xlim([0, 25])
>>> plt.show()
../../../_images/numpy-random-Generator-geometric-1.png