numpy.absolute#
- numpy.absolute(x, /, out=None, *, where=True, casting='same_kind', order='K', dtype=None, subok=True[, signature]) = <ufunc 'absolute'>#
Calculate the absolute value element-wise.
np.absis a shorthand for this function.- Parameters:
- xarray_like
Input array.
- outndarray, None, or tuple of ndarray and None, optional
A location into which the result is stored. If provided, it must have a shape that the inputs broadcast to. If not provided or None, a freshly-allocated array is returned. A tuple (possible only as a keyword argument) must have length equal to the number of outputs.
- wherearray_like, optional
This condition is broadcast over the input. At locations where the condition is True, the out array will be set to the ufunc result. Elsewhere, the out array will retain its original value. Note that if an uninitialized out array is created via the default
out=None, locations within it where the condition is False will remain uninitialized.- **kwargs
For other keyword-only arguments, see the ufunc docs.
- Returns:
- absolutendarray
An ndarray containing the absolute value of each element in x. For complex input,
a + ib, the absolute value is \(\sqrt{ a^2 + b^2 }\). This is a scalar if x is a scalar.
Examples
>>> import numpy as np >>> x = np.array([-1.2, 1.2]) >>> np.absolute(x) array([ 1.2, 1.2]) >>> np.absolute(1.2 + 1j) 1.5620499351813308
Plot the function over
[-10, 10]:>>> import matplotlib.pyplot as plt
>>> x = np.linspace(start=-10, stop=10, num=101) >>> plt.plot(x, np.absolute(x)) >>> plt.show()
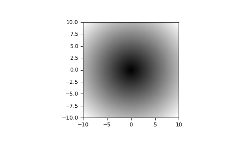
Plot the function over the complex plane:
>>> xx = x + 1j * x[:, np.newaxis] >>> plt.imshow(np.abs(xx), extent=[-10, 10, -10, 10], cmap='gray') >>> plt.show()
The
absfunction can be used as a shorthand fornp.absoluteon ndarrays.>>> x = np.array([-1.2, 1.2]) >>> abs(x) array([1.2, 1.2])