numpy.random.RandomState.logseries#

method

random.RandomState.logseries(p, size=None)#

Draw samples from a logarithmic series distribution.

Samples are drawn from a log series distribution with specified shape parameter, 0 <= p < 1.

Note

New code should use the logseries method of a Generator instance instead; please see the Quick start.

Parameters:
pfloat or array_like of floats

Shape parameter for the distribution. Must be in the range [0, 1).

sizeint or tuple of ints, optional

Output shape. If the given shape is, e.g., (m, n, k), then m * n * k samples are drawn. If size is None (default), a single value is returned if p is a scalar. Otherwise, np.array(p).size samples are drawn.

Returns:
outndarray or scalar

Drawn samples from the parameterized logarithmic series distribution.

See also

scipy.stats.logser

probability density function, distribution or cumulative density function, etc.

random.Generator.logseries

which should be used for new code.

Notes

The probability density for the Log Series distribution is

\[P(k) = \frac{-p^k}{k \ln(1-p)},\]

where p = probability.

The log series distribution is frequently used to represent species richness and occurrence, first proposed by Fisher, Corbet, and Williams in 1943 [2]. It may also be used to model the numbers of occupants seen in cars [3].

References

[1]

Buzas, Martin A.; Culver, Stephen J., Understanding regional species diversity through the log series distribution of occurrences: BIODIVERSITY RESEARCH Diversity & Distributions, Volume 5, Number 5, September 1999 , pp. 187-195(9).

[2]

Fisher, R.A,, A.S. Corbet, and C.B. Williams. 1943. The relation between the number of species and the number of individuals in a random sample of an animal population. Journal of Animal Ecology, 12:42-58.

[3]

D. J. Hand, F. Daly, D. Lunn, E. Ostrowski, A Handbook of Small Data Sets, CRC Press, 1994.

[4]

Wikipedia, “Logarithmic distribution”, https://en.wikipedia.org/wiki/Logarithmic_distribution

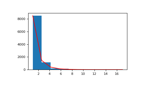
Examples

Draw samples from the distribution:

>>> a = .6
>>> s = np.random.logseries(a, 10000)
>>> import matplotlib.pyplot as plt
>>> count, bins, ignored = plt.hist(s)

# plot against distribution

>>> def logseries(k, p):
...     return -p**k/(k*np.log(1-p))
>>> plt.plot(bins, logseries(bins, a)*count.max()/
...          logseries(bins, a).max(), 'r')
>>> plt.show()
../../../_images/numpy-random-RandomState-logseries-1.png